Determinations
Exceptions are not necessarily misassignments; there are multiple reasons why an educator may be otherwise legally authorized for an assignment outside of their credential area. Because of this, there are several different determination options available to justify exceptions. CalSAAS users can review exceptions and select the determination best describing the nature of the assignment. They can also provide documentation and comments as evidence for the selection. Monitoring Authorities may consider this information during their monitoring process. As well, they can request additional information if they require more evidence.
Note: If no determination is logged for an exception by the end of the monitoring cycle, it will be automatically determined as a misassignment.
Predetermined Exceptions
The following exceptions will be predetermined in CalSAAS depending on the CALPADS Coding of the assignment or Local Education Agency. All of these can be reviewed for accuracy by the Monitoring Authority prior to completing and submitting the exception.
1. Local Assignment Options
- Local Assignment Options reported in CALPADS will transfer into CalSAAS
- College Credit courses will be predetermined as Education Code §76004
- Staff developer courses (6010 and 6011) will be predetermined as Title 5 §80020.4
Note that in most cases, only full credential holders are able to use Local Assignment Options.
2. Core Assignments
- Core Assignments reported in CALPADS will transfer into CalSAAS
3. 999 SEIDs
- Generic 999 SEIDs will be predetermined as Vacancies – the Local Course Code/Class ID/and Course Section reported in CALPADS are noted as a history entry on these exceptions so users can review the assignment and confirm the determination.
Hidden Predetermined Exceptions
Furthermore, elective courses in which the Commission does not issue a credential in the content, Independent study courses, alternative school assignments, and select online courses will be predetermined, and not displayed as exceptions in the system. The total number of these will be available on reports.
If an exception for an elective course does occur without predetermination, it is most likely due to the document of the holder not meeting LAO requirements (e.g. an emergency or intern permit).
For information related to how to view the predetermined Local Assignment Options that are hidden from the CalSAAS user interface, refer to the CalSAAS Reports webpage.
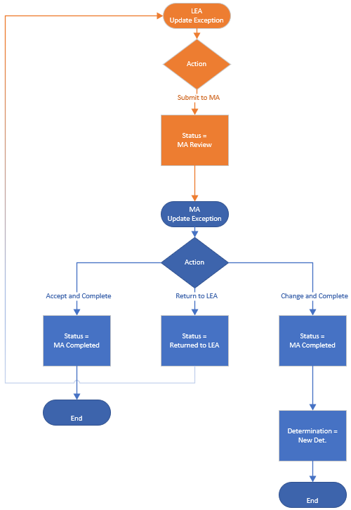
Determination Process
Determinations travel through a hierarchy. At the first level, local education agencies will review and determine exceptions. They will provide the bulk of the determinations, though nothing in the system precludes Monitoring Authorities from also participating in this process.
The Monitoring Authority is ultimately responsible for verifying and submitting all of the final determinations. Though not required, we recommend that Monitoring Authorities audit, at least, a sizable percentage of the determinations. However, the monitoring practices are at the discretion of the Monitoring Authority.
If the Monitoring Authority audits a determination, and finds insufficient evidence to accept it, they may return it to the LEA who logged it. At that point, the LEA may resubmit it with additional evidence, or change the determination.
LEA users have 60 days to make their initial determinations, but can use the full 90 days to address exceptions requiring more information from the Monitoring Authority.
Types of Determinations
The system currently has eleven different determinations available for justifying exceptions. Below you will find a list of them, in addition to suggested information to provide with them.
1. Appropriate Assignment
This determination is selected if the educator holds the appropriate authorizations with the Commission to serve in the position.
This determination does not take Local Assignment Options into account – those are addressed in another determination option.
An exception can be triggered for a number of reasons. There may be instances in which the credential authorizations are not yet noted as authorizing service in a course or position. The following are some examples of appropriate assignments, which will appear as exceptions in the system:
- Older documents: older authorizations, including documents with a Subject of “NA”, do not conform to the structure of the system’s “decoder”
- Supplementary Authorizations and Subject Matter Authorizations in grade 9: there is no grade 9 standalone code in reporting this year, so courses reported as grade 9 are grouped into Secondary (9-12)
- Local Level Decisions: The Commission has designated the use of some authorizations to be local level decisions (e.g. allowing an educator holding Supplementary Authorization in Introductory Math to teach Computer Science)
- CALPADS course codes that result in automatic exception: Some courses require evaluation of the course content by the LEA and Monitoring Authority and therefore produce an automatic exception in the system. Such courses include CALPADS course code 9222-NA (Applied STEM-Multiple or Not Applicable) and 9236 (Elementary or Middle School Career Pathway Exploration), among others which can be identified in this resource.
In these cases, Monitoring Authorities review the determination, and if they verify that the educator does in fact hold the correct authorization for the assignment, then they can submit feedback via the CalSAAS Authorization Additions survey. The Commission will review the survey entries at the end of each year’s monitoring cycle, and adjust the system’s coding prior to the beginning of the next monitoring cycle.
When selecting this determination, a comment field is available to communicate the basis of the assignment. The authorizations that the educator held on census date will be displayed in the modal window below the exception.
When selecting this determination, we also recommend:
- Checking the educator’s authorizations to make sure they were valid on census date.
- Noting which authorization makes the assignment appropriate in the comment area.
2. Core Setting
This determination is selected if a teacher is assigned to teach in a core setting on the basis of a credential that authorizes service in a self-contained classroom (Multiple Subject or Standard Elementary Teaching Credentials).
The criteria for an appropriate core assignment is provided by Education Code §44258.1. It allows a Multiple Subject Credential holder to teach two or more subjects to the same group of students in the same day. Core assignments also allow for educators to be assigned a “hanging” period which allows an educator to teach one of the subjects already being taught in their core. There is additional criteria that can be found in the following resource:
Starting in the 2019-20 school year, core assignments will be collected through CALPADS. In these cases, the exceptions will appear in the system as pre-determined exceptions. This preserves the Monitoring Authority’s ability to view and audit them.
Note, “Core Setting” determination is only available for “CALPADS Code” exception type.
When selecting this determination, we recommend:
- Verifying the educator holds a credential that authorizes service in a self-contained classroom.
- Attaching the educator’s course schedule, and noting the core groupings, hanging fifth periods, and the student count for each course.
3. Local Assignment Option
This determination is selected if a teacher does not hold an appropriate credential authorization for the position, but is otherwise legally authorized to serve through options available in California’s Education Code or Title 5 Regulations.
Picking this determination will require the selection of a specific Local Assignment Option. There are 17 Local Assignment Options available to select. These include:
- EC §35029
- EC §44256(b)
- EC §44258.2
- EC §44258.3
- EC §44258.7(b)
- EC §§44258.7(c)(d)
- EC §44263 (Self-Contained)
- EC §44263 (Departmentalized)
- EC §44332
- EC §44831
- EC §44865
- EC §48800
- EC §76004
- T5 §80005(b)
- T5 §80020.4
- T5 §80020.4.1(a)
These assignment options are available in certain scenarios, if specific criteria is met. Local educational agencies are responsible to thoroughly review relevant Statutes and Regulations and determine the appropriateness of an assignment at the local level. For information on these Local Assignment Options, please see the link below:
Starting in the 2019-20 school year, Local Assignment Options will be collected through CALPADS. In these cases, the exceptions will appear in the system as pre-determined exceptions. This preserves the Monitoring Authority’s ability to view and audit them.
NOTE: If a board authorization for an LAO was issued after census date, the exception should be determined as a Corrected Misassignment.
Note, “Local Assignment Option” determination is only available for “CALPADS Code” exception type.
When selecting this determination, we recommend:
- Verify the criteria provided by the Education Code or Title 5 Regulation is met by the educator, including holding the appropriate credential, preparation, or governing board action.
- If governing board action is necessary, include a copy of the agenda in which board action was taken.
4. CALPADS Error
This determination is selected if imprecise or incorrect reporting of the assignment in CALPADS is the reason for the exception. This determination should only be selected if: 1) what was reported in CALPADS did not accurately reflect the true nature of the assignment on census date, AND 2) the educator held the appropriate credential authorization for the actual assignment on census date. There are 6 subcategories for this determination available for selection in the dropdown menu. The subcategories are intended to allow a user to identify the reporting error that caused the exception to generate. A user must select at least one of the options listed below:
- SEID
- CALPADS Course Code
- English Learner Service Level
- SPED Instructional Strategy
- Student Disability Category
- Other
SEID Errors: This subcategory should be selected when the SEID reported in CALPADS does not match the educator who was actually in the assignment on census date.
Course Code Reporting Errors: The “CALPADS Course Code” subcategory should be selected if the CALPADS State Course Code was reported inaccurately, including both classroom based and non classroom based or support assignments. Note that identifying the primary course content is always a local level decision, made between the Local Educational Agency (LEA) and the agency’s Monitoring Authority (MA). Furthermore, the CALPADS course assignments code should be selected based entirely upon the content and only after the course content is determined. For more information on determining appropriate course assignments, please refer to the following resource:
English Learner Services Errors: The level of English Learner Service is recorded through CALPADS in the Education Service Code field. There are six different codes that can be attributed to a course. They include:
- Primary Language Instruction and Designated and Integrated English Language Development (ELD) Instruction
- Designated ELD Instruction Only
- Integrated ELD Instruction Only
- Designated and Integrated ELD Instruction But Not Primary Language Instruction
- No English Learner Services
- Other English Learner Service
The code should be selected based on the students being served in the class. Please note that: 1) the presence of just one English Learner student in the classroom requires that it be designated as an EL course, and 2) the course’s Education Service Code should be selected based on the student(s) requiring the highest level of services.
Special Education Instructional Strategy Errors: If an Instructional Strategy of 700 is reported for an assignment, CalSAAS uses student disability data, instead of the course code, to determine the appropriateness of the assignment. For more information, refer to the Special Education exception type within the Exceptions webpage. This CALPADS error can manifest in 2 ways:
- If a SPED educator’s assignments are producing course code exceptions, this instructional strategy was not selected during reporting
- If a GEN ED educator’s assignments are producing special education exceptions, this instructional strategy was selected.
Student Disability Category Errors: This subcategory should be selected if a student’s disability area was reported inaccurately and their actual disability area was authorized by the educator’s credential.
Other Errors: This subcategory should be selected in rare cases in which none of the available subcategories are appropriate.
When selecting this determination, we recommend:
- Note the nature of the error in great detail; include the information that should have been reported, which may include the CALPADS course code and course title, educator’s SEID, English Learner Service level, etc.
- For course code reporting errors, attach a copy of the course description to the exception so that the monitoring authority can verify that the new course code is appropriate for the content being taught.
5. Alternate SPED Placement
This determination is selected if the assignment is made on the basis of either a student’s: 1) alternate placement aligned with their Individualized Education Program’s (IEP) assessment and goals for the student’s secondary disability areas, or 2) placement in a general education classroom on the basis of their IEP’s direction to serve them in the Least Restrictive Environment (LRE).
At this time, CalSAAS is only able to identify appropriate assignments based on the primary disability area of students served. Because of this, placements based on secondary disability areas or LRE principles will need to be addressed through this determination.
Note: Alternate SPED determination should only be selected if the student’s needs related to their disability area are being met, often by another appropriately authorized individual providing pull-out or push-in services. If a student is in an alternate placement but is not receiving the additional supportive services required in accordance with their IEP the exception should instead be determined as a Misassignment.
Note, “Alternate SPED” determination is only available for “Special Education” and “CALPADS Code” exception types.
When selecting this determination, we recommend:
- If placement is based on a secondary disability area: Identifying the student and disability area the assignment is based upon, and identifying the appropriately authorized individual who is providing services related to the student’s primary disability area.
- If placement is based upon LRE: Identifying the student, the additional supporting instructional services the student receives in conformity with their IEP, and identifying the appropriately authorized individual who is providing services related to the student’s primary disability area.
- Attaching a letter from the head of the LEA’s Special Education program that verifies the student’s alternate placement was based on their IEP
6. Misassignment
This determination is selected if a teacher 1) did not hold the appropriate credentials for the assignment, 2) was not otherwise legally authorized, and 3) the misassignment has not been corrected prior to the start of monitoring activities (prior to the exceptions report being generated in CalSAAS).
Picking this determination acknowledges that the assignment was inappropriately staffed. Pursuant to Education Code §35035(g), Superintendents are required to assure that each employee of the school district in a position requiring certification qualifications has a valid certificated document registered as required by law authorizing him or her to serve in the position to which he or she is assigned. This responsibility extends beyond Fall 2 census date, throughout the entirety of the school year.
When selecting this determination, we recommend:
- Note the misassignment, and make a plan to assure that is does not reoccur in the following school year.
7. Corrected Misassignment
This determination is selected if a teacher:
- did not hold the appropriate credentials for the assignment,
- was not otherwise legally authorized, and
- the misassignment was discovered and corrected either prior to the beginning of the start of monitoring activities (prior to the exception report being generated in CalSAAS) or prior to the end of the school year, whichever comes first.
Picking this determination acknowledges that the assignment was inappropriately staffed, but action was taken at the local level to correct it. Exceptions marked with this determination will still be counted as misassignments, but will be differentiated in the Commission’s data and reports to acknowledge that the district and/or county had taken measures to correct the assignment.
When selecting this determination, we recommend:
- Note how the misassignment was corrected.
- Upload any documentation to support the comments (e.g. if a new document was issued to authorize the educator’s assignment, upload a screenshot of its authorizations).
- Note the misassignment, and make a plan to assure that is does not reoccur in the following school year.
8. Short-Term Waiver
This determination is selected if an educator is assigned on the basis of a Short-Term Waiver.
Employing agencies may grant a short-term waiver as described under California Code of Regulations, Title 5, §80120(a) without prior approval by the Commission, provided that a short-term waiver may be issued one time only for any individual, and one time only for a given class. The requirements in Title 5, §80123 must be met in order for a short-term waiver to be a legal assignment. Note that CCR, Title 5, §80123 provides that the Commission may rescind the authority of any employing agency to grant a short-term waiver upon a finding that the agency has intentionally violated any the aforementioned regulations.
When selecting this determination, we recommend:
- Addressing how the requirements in CCR, Title 5 §80120 and §80123 were met.
- Upload any supporting materials that supports the claim.
9. Vacancy
Pursuant to Education Code §44258.9(b)(3), a “Vacant position” means a position to which a certificated employee has not been assigned on census date.
Note that these will be counted as misassignments in the Commission’s final reporting. Assignments that meet the definition above on census date must be determined as a Vacancy regardless of whether the misassignment was corrected prior to assignment monitoring.
Please find additional vacancy information in reporting substitute assignments in CalSAAS resource.
When selecting this determination, we recommend:
- Note the vacancy, and make a recruitment plan to assure that is does not reoccur in the following school year.
10. 2019-20 Charter
Pursuant to Education code §44258.10, monitoring authorities are not required to correct misassignments of educators who were already employed during the 2019-20 school year. These educators must earn the appropriate credential for their assignment by July 1, 2025. For information related to charter school flexibility, refer to the Charter School Assignments web resource.
Please note that: 1) exceptions with this determination will be counted as misassignments in the Commission’s final reporting, and 2) it can be applied to certain course code exceptions.
Note, “2019-20 Charter” determination only available for “CALPADS Code” exception type.
When selecting this determination, we recommend:
- Keeping documentation of the individual’s employment history on hand for uploading if the Monitoring Authority requests it.
- Reviewing the Commission’s Misassignment Corrections webpage for information on legally authorizing these educators.
11. Other
This determination should only be used in extremely rare instances in which no other determination is appropriate for the exception.
Monitoring authorities are responsible to ensure the proper usage of this determination. Monitoring authorities have the ability to change determinations for any exceptions within their scope.
- An example of the proper use of the “Other” determination:
An assignment was reported with instructional strategy 700 and was processed as a Special Education exception based on this CALPADS reporting. But the actual assignment in real life was a general education assignment and the educator was serving on the basis of a Local Assignment Option (LAO). The CALPADS Error determination is not applicable because the educator reported in the assignment did not hold the appropriate authorization for the assignment, as they were serving on a LAO. The Local Assignment Option determination is not available for Special Education exceptions because LAOs cannot be used in Special Education settings. In this rare instance, the “Other” determination may be selected, and the LEA must provide detailed information related to the assignment.
How to Select the Appropriate Determination
There may be instances in which several determinations could apply to an exception. In the case that multiple determinations could apply the following determinations should be selected over others:
- Misassignment
- Corrected MA
- 2019-20 Charter
- Vacancy
- Local Assignment Option
- Short-Term Waiver
